2024-01-08

癌细胞可以逃避自然杀伤(NK)细胞的活性,从而限制抗肿瘤免疫。为了揭示NK细胞活性易感性的遗传决定因素,作者使用单细胞和基因组尺度的功能基因组学筛选检查了NK细胞和白血病细胞之间的相互作用。NK细胞和癌细胞的相互作用在两种细胞类型中诱导不同的激活和I型干扰素(IFN)状态,这取决于癌细胞谱系和分子表型,范围从更敏感的髓细胞癌到不太敏感的b淋巴细胞癌。癌细胞中的CRISPR筛选发现了调节NK细胞介导杀伤的敏感性和抗性的基因,包括粘附相关的糖蛋白、蛋白质聚焦基因和转录调节因子,此外还证实了抗原呈递和死亡受体信号通路的重要性。具有单细胞转录组读数的CRISPR筛选提供了对潜在机制的了解,包括癌细胞和NK细胞激活状态中IFN-g信号的调节。作者的研究结果强调了不同癌症中影响NK细胞易感性的机制的多样性,并为NK细胞为基础的治疗提供了资源。
推荐文章:Single-cell functional genomics reveals determinants of sensitivity and resistance to natural killer cells in blood cancers, Immunity. 2023, DOI: 10.1016/j.immuni.2023.11.008.
联合分析思路
结果1:NK细胞与白血病细胞相互作用的单细胞转录组学
结果2:白血病细胞对NK细胞杀伤的转录组反应
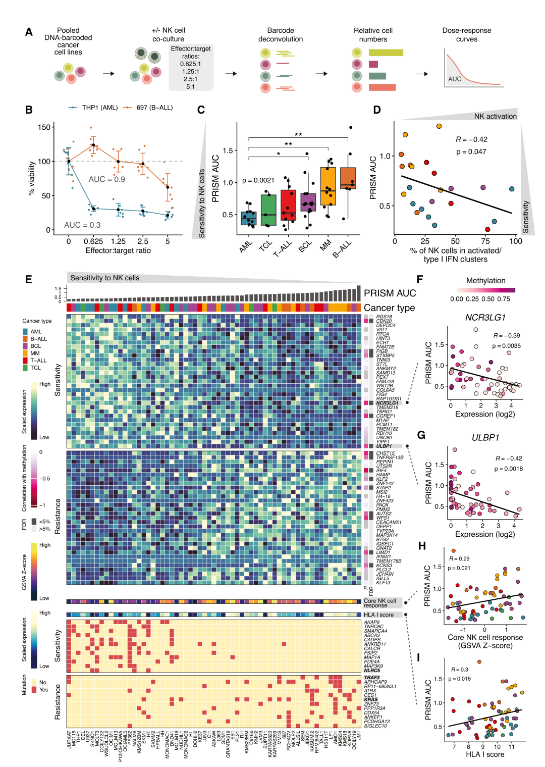
结果3: NK细胞在白血病细胞系间敏感性的PRISM筛选
结果4:血液恶性肿瘤中NK细胞耐药性和敏感性的基因组级CRISPR筛选
结果5:结直肠癌的原发灶和肝转移灶中存在不同的成纤维细胞亚群
结果6:单细胞转录组学CRISPR筛选癌细胞固有NK细胞敏感性调节因子
结果7:癌细胞扰动对NK细胞激活状态的影响
技术咨询:2501054135
投诉建议:316202613