2023-12-13

单细胞转录组学+深层组织蛋白质组学联合分析
单细胞转录组测序( Single -cell RNA -sequencing)是指在单细胞水平上对RNA进行高通量测序和分析的新技术。不同于常规组织或细胞群测序得到的结果(只是大量细胞平均表达水平),单测序能够深入挖掘特异性的信息。目前,单细胞测序已广泛应用于肿瘤异质性、免疫微环境、神经科异质性、免疫微环境神经科 、胚胎发育细胞分化等领域的研究。同种细胞会由于所处的生理状态出现差异表达,常规的 bulk RNA(bulk 就是我们测的是所有细胞的总 RNA(mRNA)取平均值代表每个基因的表达量。)并不能捕获这种差异表达,而这种差异又代表着表型背后的原理。为了捕获这种差异,单细胞测序技术应运而生。
利用各种技术研究蛋白质组的特征,包括蛋白质的表达水平,翻译后修饰,蛋白与蛋白相互作用等,由此获得蛋白质水平的变化与疾病的关系,揭示蛋白质功能与细胞生命活动的关系称为蛋白质组学。蛋白质组学的优势在于,其首先可以大规模鉴定特定组织、细胞等各种样本的蛋白质种类、修饰状态以及蛋白质之间的相互作用,以及对这些蛋白质功能分析、分类。其次可以对不同条件下某一特定样本进行大规模的蛋白质(包括翻译后修饰蛋白)表达量变化分析,筛选潜在 biomarker,筛选重要信号通路。最后依托大样本量,可以实现疾病的分子分型分析、重要潜在靶标鉴定。
使用衰老蛋白质组与单细胞转录组的计算整合预测了调节蛋白的细胞来源,并创建了衰老肺的无偏倚参考图。相关文章推荐:An atlas of the aging lung mapped by single cell transcriptomics and deep tissue proteomics,Journal: Nature Communication.
联合分析思路(技术路线):
结果展示1:小鼠肺的单细胞图谱揭示了主要细胞类型的特性
a 实验设计:采用Dropseq流程分析青年和老年小鼠的全肺单细胞悬液。
b t分布随机邻近嵌入(tSNE)可视化显示了无监督的转录组聚类,揭示了30种不同的细胞特性。
c 点图显示(1)使用点大小表达各自选择的标记基因的细胞百分比和(2)基于唯一分子标识符(UMI)计数的该基因的平均表达水平。行代表分层的簇状细胞类型,显示了相似的转录谱。
结果展示2:随着年龄的增长,大多数细胞类型的转录噪声增加
a 箱线图说明了对于所指示的细胞数量,不同年龄和细胞类型的转录噪声。对于所有框图,框表示四分位距,框中的水平线为中位数,晶须表示四分位距的1.5倍。蓝色和红色分别表示年轻和年老的细胞。星号表示显著变化。细胞类型通过降低衰老细胞和年轻细胞之间的转录噪声比来排序。
b 散点图显示了老年和年轻样本之间的log2转录噪声比,分别在X轴和Y轴上使用小鼠平均值(n = 15)和单细胞计算。
c Scatterplot为老年和年轻样本之间使用1-Spearman相关计算的log2比值,以及分别在X轴和Y轴上的细胞间欧氏距离。对于两个面板,点的大小对应于细胞类型分辨的差异转录噪声测试的负log10校正p值,红线对应于稳健的线性模型回归拟合。
d 以Ⅱ型肺细胞为例,展示了所有年轻和年老细胞对之间的1-Spearman相关系数的分布。较大的值表示增加的转录噪声。蓝色和红色表示年轻和年老的样本。
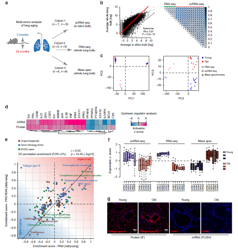
结果展示:多组学数据整合揭示了RNA和蛋白质的非偶联调控
a 实验设计-三个独立的年轻和老年小鼠队列分别通过单细胞RNA测序,批量RNA-seq和质谱驱动的蛋白质组学进行分析。
b 左侧是来自全肺样本(n = 6)和电脑模拟样本(n = 15)的基因表达谱的平均值,并分别绘制在X轴和Y轴上。红黑线表示线性模型拟合和对角线。右边的相关热图显示了所有散装样品和计算机散装样品之间的Pearson相关。
c 标准化批量(RNA-seq)和计算机批量(scRNA-seq)数据与蛋白质组数据(质谱)和分位数标准化合并。前两个主成分按数据模态显示聚类。第三个主成分将三种数据模式的年轻样本与年老样本分开。蓝色和红色分别表示年轻和年老样本。
d 基因表达和蛋白质丰度的变化被用来预测已知驱动基因表达反应的上游调控因子,这些调控因子与实验观察到的相似。上游调控因子可能是细胞因子或转录因子。以颜色编码的激活z-score说明了随着年龄增长活动增加或减少的预测。
e 散点图显示了基于转录组(x轴)和蛋白质组(y轴)的fold change的二维注释富集分析结果,这导致两个数据集显著正相关。用于基因注释的数据库类型用颜色编码,如图例所示。
f 分别在计算机批量(scRNA-seq)、批量(RNA-seq)和蛋白质组(质谱)实验中ⅳ型胶原基因的表达。方框表示四分位距,方框内的水平线为中位数,晶须表示四分位距的1.5倍。
g IV型胶原的免疫荧光图像,使用共聚焦显微镜×25放大,Col4a1 mRNA的邻近连接原位杂交(PLISH)染色。注意老年小鼠血管周围蛋白的荧光强度增加,同时mRNA表达降低(比例尺:50 μm)。
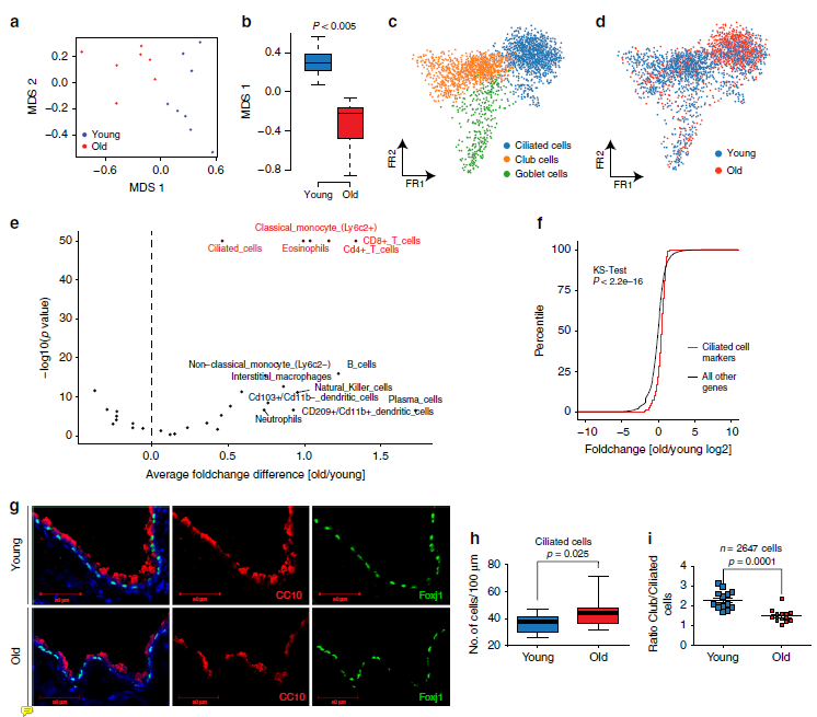
结果展示4: 细胞型反褶积显示老年小鼠气道纤毛细胞增多
a 多维尺度(MDS)图显示了两个年龄组细胞类型比例的小鼠-欧氏距离。
b 箱形图显示年轻人(n= 8)和老年人(n= 7)细胞类型比例的多维尺度分量1存在显著差异,盒子代表四分位距,盒子内的水平线为中位数,晶须代表四分位距的1.5倍。
c 数据集中气道上皮细胞的Fruchterman-Reingold (FR)包埋揭示了不同的气道细胞特征簇。
d 所示的颜色代码显示了年轻和年老细胞在(c)所示的三个簇中的分布。注意纤毛细胞簇中年老细胞的密度增加。
e 火山图显示,在年轻和老年小鼠的批量RNA-seq数据的差异表达结果中,细胞类型标志物标签的log10富集p值为负。f 经验密度图显示,与所有其他基因(黑线)相比,纤毛细胞类型的标记基因(红线)在来自批量差异表达分析的倍数变化分布中显著富集。使用CC10和Foxj1抗体分别对纤毛细胞和g Club进行染色(比例尺:50 μm)。
h 箱形图描述了每个年龄组( n = 2)小鼠14个气道中共计2647个杆状细胞和纤毛细胞。
i 每一年龄组两只小鼠的14个气道纤毛细胞与棒状细胞的比率。p值来自使用Welch校正的非配对双尾t检验。
结果展示5:单细胞RNA测序(scRNA-seq)预测年龄依赖性蛋白改变的细胞起源
a 错误发现率< 10%的蛋白质在火山图中用红色突出显示,显示了所指示的折叠 变化和t检验统计量得出的p值。基质体蛋白用绿色的基因名称标记.
b 32个显著调节的细胞外基质蛋白的z-score值通过无监督分层聚类进行分组
c 点图显示了scRNA-seq数据中Col14a1及其结合伴侣Decorin (Dcn)的mRNA表达特异性
结果展示6:蛋白质组范围内的洗涤剂溶解度分析揭示了细胞外基质结构的变化
a 实验设计:从全肺匀浆中提取蛋白质,随着去垢剂浓度的增加,得到4个不同的蛋白质组分,并通过质谱(MS)进行分析。
b 在Uniprot和/或Matrisome数据库中有注释“分泌”的432个蛋白质的主成分分析(PCA)的投影分离了成分1中的4个蛋白质组分(符号形状表示)和成分4中的年龄组(颜色表示)。
c PCA的载荷如图所示。
d-f 所示蛋白质质谱强度(丰度)的相对差异。
g-i 从不同的去洗剂萃取得到的四个蛋白质组分的标准化MS强度突出了所示蛋白质在年轻和老年小鼠之间的蛋白质溶解度变化。误差条表示平均值的标准误差(n= 4)。
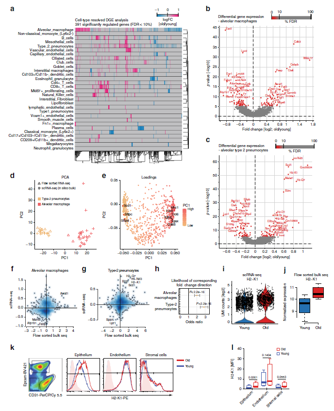
结果展示:单细胞RNA测序(scRNA-seq)可进行细胞类型分辨的差异表达分析
a 热图显示来自细胞类型分辨差异表达分析的倍数变化。行和列分别对应细胞类型和基因。负的倍数变化值(蓝色)代表年轻细胞比老年细胞表达更高。正的fold change值用粉红色表示。
b和c 火山图可视化差异基因表达结果。
b:肺泡巨噬细胞
c:肺泡Ⅱ型细胞
d 散点图显示了肺泡巨噬细胞和Ⅱ型肺细胞的计算机批量样本和投影的流动分选批量样本的主成分分析(PCA)。颜色和形状表示单元格类型身份和数据模式。PCA负荷表明,众所周知的标记基因定义了对应于细胞类型识别的第一个主成分(e)。
对于肺泡巨噬细胞(f)和2型肺细胞(g),来自流式分选批量样本的Fold change和细胞类型解析的差异表达分析分别描绘在X轴和Y轴。对于两种细胞类型,相应的Fold change方向的可能性在scRNA-seq和流式分选批量数据之间高度富集(h)为比值比及其95%可信区间。黑色竖线表示比值比为1,代表相等的可能性。
在scRNA-seq (i)和流式分选bulk (j)数据(n =4年轻小鼠和n =4老年小鼠)中,观察到老年小鼠的2型肺细胞的H2-K1表达比年轻小鼠增加。
对于(j),方框表示四分位距,方框内水平线为中位数,晶须表示四分位距的1.5倍。通过流式细胞术对所示的细胞系进行门控,如图左侧面板中CD31和Epcam共染色所示,并在蛋白水平上评估H2-K1的表达。直方图显示了不同谱系和年龄组的H2-K1细胞表面染色的荧光强度分布。
l 箱线图显示取自4只年轻小鼠和4只老年小鼠的指示细胞类型中H2-K1的平均荧光强度。p值来自双侧t检验。方框表示四分位距,方框内的水平线为中位数,晶须表示四分位距的1.5倍。
结果展示8:衰老增加了2型肺细胞和脂肪成纤维细胞的胆固醇生物合成
a 图中显示了已知被Insig1负调控的基因,这些基因在老年小鼠的Ⅱ型肺细胞中被发现上调。
b 被显著发现的选定基因类别(错误发现率(FDR) <5%)在指示的细胞类型中上调(阳性富集评分)或下调(阴性富集评分)。
c 胆固醇生物合成途径的片段。菱形结节代表在老年小鼠的Ⅱ型肺细胞中被发现上调的酶。生化中间体在酶节点之间命名。
d 年轻和老年小鼠的肺切片免疫荧光染色显示, Ⅱ型肺细胞表达pro-SPC和LipidTox染色标记的中性脂质(标尺:50 μm)。
e 使用流式细胞术定量尼罗红染色。直方图显示老年(红色)和年轻(蓝色)小鼠尼罗红的流式细胞术分析;未染色对照用灰色表示。利用前向散射法将细胞按大小分层,分为大细胞(FSC hi)和小细胞(FSC lo)。
f和g 尼罗红平均荧光强度(MFI)定量检测3只小鼠(f)CD45阴性和(g)正向散射(FSC)高细胞和FSC低细胞。p值来自非配对的双侧t检验。
技术咨询:2501054135
投诉建议:316202613