2026-03-06

癌症为何如此难以根治?最关键的因素在于癌细胞转移。传统观点认为这主要与基因突变有关,但最新科学研究发现,表观遗传层面的“细胞身份转换”可能是更关键的驱动因素。
2026年1月22日,首都医科大学/首都医学科学创新中心张翼团队联合武汉大学、北京大学,在国际期刊《Research》发表突破性研究:"Evolution of cancer metastases via lineage trans-differentiation"(谱系转分化驱动癌症转移演化),首次系统揭示了谱系转分化在泛癌种转移中的核心作用,为理解癌症转移机制提供了全新视角 。
研究团队利用小鼠肺腺癌模型,通过单细胞测序技术追踪了癌细胞从原发到转移的完整演化轨迹,揭示了肿瘤转移的新机制。
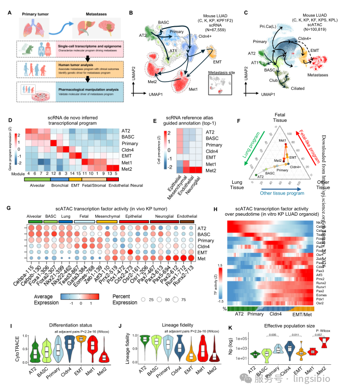
图1.小鼠肺癌在向转移发展过程中发生的转分化现象 01 关键发现:谱系转分化——癌症转移的共性机制 研究人员通过三种不同的正交手段构建了癌细胞从原发到转移的演化轨迹,发现肿瘤细胞会经历一个高可塑性状态,随后发生上皮-间质转化(EMT),最终完成转分化,形成转移灶 。 阶段一:高可塑性窗口期(Cldn4+ HPCS)
癌细胞首先进入一种"干细胞样/胎儿样"的高可塑性状态,开始丧失原始谱系特征。
阶段二:EMT过渡(上皮-间质转化)
经历经典的EMT过程,但这不只是简单的"变形",而是染色质全面开放的关键阶段。
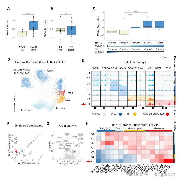
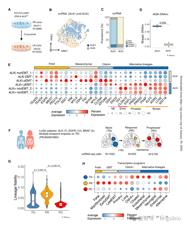
阶段三:谱系转分化 最惊人的发现:成功转移到远端器官的癌细胞,分化程度反而重新升高,但它们表达的不再是肺部细胞的特征,而是其他发育谱系的主控转录因子! 换句话说,这些癌细胞为了适应新环境,彻底"转职"成了别的细胞类型,癌细胞“放弃”了自己原有的身份特征,获得了其他细胞类型的特征——这个过程被称为谱系转分化(Lineage Trans-differentiation)。 图2.癌症向转移状态演变的过程通过转分化实现 02 分子机制:表观遗传重编程如何驱动细胞“变身” 研究团队发现,谱系转分化的发生并非偶然,而是有着清晰的分子基础。 在高可塑性状态阶段,其他谱系的主控转录因子已经开始表达,但尚未产生活跃作用。直到EMT阶段,全基因组染色质开放性增加,为这些转录因子结合到基因组上创造了条件 。这就好比一把锁着的日记本突然被打开,里面的内容可以被读取和执行。这些转录因子一旦获得结合机会,就会启动下游基因表达程序,推动细胞走向转分化。 研究还发现,MAPK信号通路的过度激活会通过表观遗传重编程上调其他谱系主控转录因子的表达,从而诱导转分化发生。这解释了为何ALK融合、EGFR扩增等强MAPK突变肿瘤更易发生转移的临床现象 。 图3.致癌型MAPK信号通路的遗传性增益与人类癌症谱系的跨分化有关 03 泛癌种验证:从小鼠模型到人类临床样本的证据 为验证这一机制的普适性,研究团队开发了DNA甲基化谱系转分化指数(DNAmDev),并在11种不同人类肿瘤的临床样本中进行了验证 。 这些肿瘤类型包括肺腺癌、乳腺癌、前列腺癌、胃癌、结直肠癌等常见实体瘤。分析结果显示,转分化现象存在于几乎所有实体瘤类型,且其水平在转移灶中显著高于原发灶 。 对近万例TCGA肿瘤样本的分析进一步表明,转分化水平可预测更高的组织病理学分级、更强的转移潜能及更短的患者生存期。在多因素分析中,该指数可独立预测肿瘤进展和总生存期 。 图4.转分化是人类转移性癌症的一个显著特征 04 治疗启示:逆转转分化或成抗转移新策略 最具临床意义的是,研究发现谱系转分化状态在药物干预下表现出一定的可逆性。 在患者体内,靶向MAPK抑制剂可逆转发育谱系转分化,而在肿瘤获得耐药并进展时,转分化信号会再次增强。这一观察为ADAURA、ALINA等临床试验中术后辅助TKI治疗预防转移的疗效提供了分子机制解释 。 在体外模型中,沉默MAPK下游的其他谱系主控转录因子(如GATA3、ETV6等)可显著抑制肺癌细胞的侵袭和迁移能力,证明发育谱系转分化是肿瘤转移的重要驱动因素,而不仅仅是伴随现象 。 值得注意的是,谱系可塑性作为癌症的新兴标志之一,在胰腺癌等难治性肿瘤中也被证实是驱动恶性进展的关键 。 图5.MAPK 的失活可逆转人类癌症细胞的跨分化过程 05 科学意义:刷新对癌症转移的认知 这项研究的意义远不止于发现一个新的分子机制,它更提供了理解肿瘤转移的全新演化视角。 转移不再被视为由某个单一表型或分子突变触发的孤立事件,而是一个伴随着表观遗传失稳、逐步放松谱系约束的连续过程 。 传统的癌细胞命运转变研究多聚焦于上述去分化、分化阻断等现象 ,而此项研究系统阐释的“转分化”机制,为理解肿瘤细胞可塑性提供了新的维度。 这项研究填补了“转移灶与原发灶基因型相似但表型差异显著”这一长期悬而未决的理论空白,为开发预防肿瘤转移的创新疗法提供了科学基础 。 研究展望 未来,随着对谱系转分化机制的深入研究,我们有望开发出针对癌症转移的新型诊断工具和治疗策略。或许在不久的将来,我们能像控制慢性病一样控制癌症,让转移不再是患者的“绝境”。 Yu Xiao, Wan Jin, Fangjin Chen, Kaiyu Qian, Lingao Ju, Yi Zhang. Evolution of cancer metastases via lineage trans-differentiation. Research.0:DOI:10.34133/research.1144 原文链接:https://spj.science.org/doi/10.34133/research.1144
技术咨询:2501054135
投诉建议:316202613