2026-03-24

文章标题:RIP3 and MLKL regulate ER stress in alcohol-associated liver disease and pharmacological ER stress models: Insights beyond necroptosis 期刊:JHEP Reports,IF 7.5,JCR Q1区,中科院医学1区(Top期刊) 内质网应激是酒精相关性肝病等多种肝脏疾病的核心病理机制之一,而RIP3和MLKL蛋白此前因调控坏死性凋亡被广泛研究。本研究首次揭示了二者在调控肝脏内质网应激中的非经典功能,为内质网应激相关肝病的治疗提供了全新靶点。
肝脏是代谢和解毒的核心器官,肝细胞内广泛的内质网网络是其功能实现的关键,长期饮酒引发的内质网应激会直接驱动肝损伤进展。
RIP3(受体相互作用蛋白激酶 3)和 MLKL(混合谱系激酶结构域样假激酶)是坏死性凋亡的核心介导因子,但近年研究发现二者存在代谢调控、细胞应激反应等非经典功能,其在肝脏内质网应激中的具体作用尚未明确,这也是本研究的核心探索方向。
研究采用基因修饰小鼠模型(Rip3敲除、Rip3激酶活性缺失突变、Mlkl敲除)+野生型小鼠,结合药物抑制剂(RIP3抑制剂GSK872、MLKL抑制剂GW806742X),通过慢性乙醇喂养、衣霉素/毒胡萝卜素药物处理,在体内/原代肝细胞中诱导内质网应激; 利用 qPCR、蛋白免疫印迹检测应激标志物,共聚焦显微镜观察内质网形态,MTS法检测细胞活力,全方位解析 RIP3/MLKL 对肝脏内质网应激的调控作用。 RIP3/MLKL促进酒精/药物诱导肝内质网应激
慢性乙醇喂养或衣霉素处理后:
图1. Rip3 缺失可减轻慢性乙醇诱导的内质网应激标志物水平 图2. RIP3、MLKL 及 RIP3 激酶活性调控肝脏中 PARP 的剪切 RIP3/MLKL的调控作用





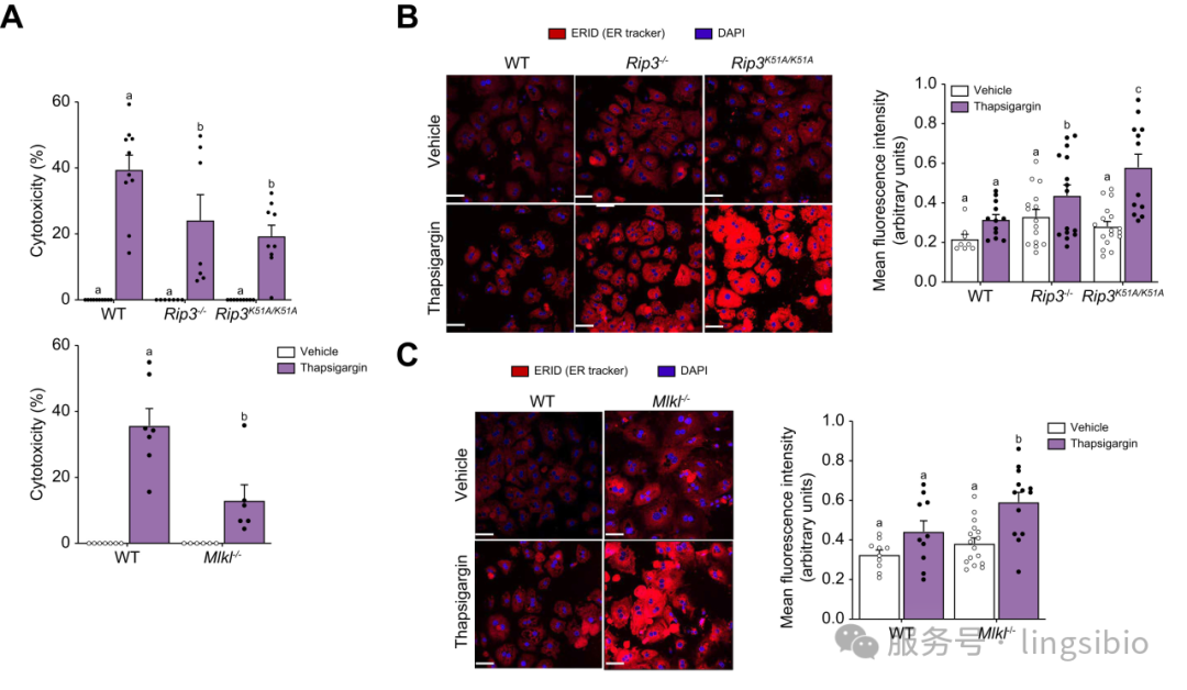
图3. 来源于 Rip3⁻/⁻、Rip3⁻/⁻K51A/K51A 和 Mlkl⁻/⁻ 小鼠的原代肝细胞,对毒胡萝卜素的内质网应激反应减弱 敲除RIP3/MLKL可增强肝细胞的应激“适应力”
与野生型肝细胞相比,Rip3/Mlkl 敲除或 RIP3 激酶活性缺失的肝细胞,在应激条件下表现出两大特征:


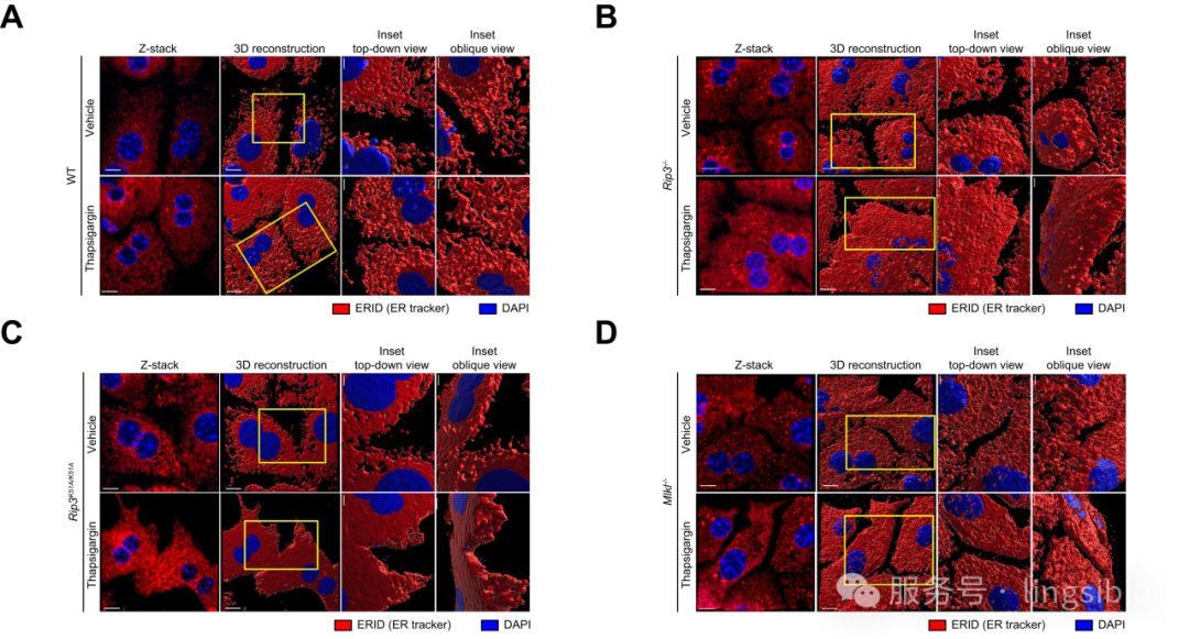
图4. 敲除 Rip3、抑制 RIP3 激酶活性或敲除 Mlkl 可保护肝细胞免受毒胡萝卜素诱导的毒性损伤,并促进内质网扩张
图5. 内质网应激时,Rip3⁻/⁻、Rip3⁻/⁻K51A/K51A 和 Mlkl⁻/⁻ 小鼠原代肝细胞中内质网片层结构形成增强,并出现适应性形态改变 药物抑制 RIP3/MLKL 同样有效阻断内质网应激 图6. 药理学抑制 RIP3 和 MLKL 可阻止毒胡萝卜素诱导的 内质网应激



RIP3 和 MLKL 并非仅作为坏死性凋亡介质发挥作用,二者还是肝脏内质网应激的关键负向调控因子:
END




技术咨询:2501054135
投诉建议:316202613